【社招】60+人才需求!国家电网直属单位公开招聘
山东电工电气集团有限公司(以下简称“集团”)是国家电网有限公司直属产业单位, 本部位于济南,所属全资、控股、合资公司20余家,分布在山东、北京、重庆、江苏、浙江、安徽等地。集团作为振兴民族装备制造业的重要力量,以服务能源电力行业为重点,围绕电磁耦合类和线路材料类业务,为全球客户提供技术、产品和服务。
根据业务发展需要,现面向社会公开招聘人才。
一、需求信息
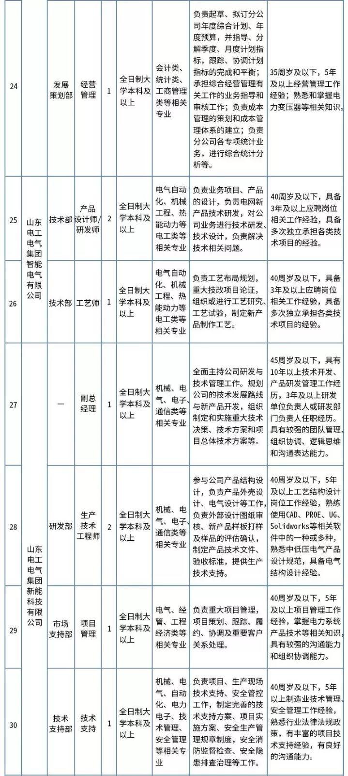
本次招聘共60人 ,相关信息如下:二、招聘条件
(一)基本条件
应聘人员需具备以下基本条件:1.思想政治素质好,拥护党的路线方针政策,具有强烈的事业心和责任感;2.遵纪守法,具有良好的品行和职业素养,认同企业文化和核心价值理念;3.具备岗位要求的知识背景、从业资格、工作技能和经验; 4.与原单位不存在相关竞业限制及其他纠纷,社会信用良好,无犯罪等不良记录;5.具备良好的身体条件和心理素质。(二)任职资格要求应聘在京单位和科研岗位的,一般需具备全日制研究生及以上学历;应聘其他岗位的,需具备全日制大学本科及以上学历。应聘人员为全日制研究生学历的,工作年限不少于3年;为全日制大学本科学历的,不少于5年;其中与应聘岗位相关的工作年限不少于3年。对于特别优秀、急缺的人才,可适当放宽任职资格条件。
具体岗位说明及任职资格要求详见《山东电工电气集团有限公司社会招聘计划》。
三、招聘程序
招聘程序包括个人报名、简历筛选、资格审查、笔试、面试、公示、录用等。四、报名方式
应聘者可登陆山东电工电气集团有限公司网站(www.sdee.sgcc.com.cn) ,下载并填写附件《山东电工电气集团有限公司招聘登记表》和《应聘人员信息采集表》,连同本人的《教育部学籍在线验证报告》(海外留学人员需提供教育部留学服务中心出具的《国外学历学位认证书》)扫描件,以及个人身份证、学历、学位、职称、执业资格及其他关于本人履职能力、过往业绩等证明材料电子扫描件一并以附件的形式发至指定电子邮箱,邮件标题格式为:应聘单位—应聘岗位—姓名—学历。五、有关要求
1.每位应聘者限报名1个岗位,且只需发送一次邮件,请勿重复发送简历。2.资格审查贯穿招聘全过程。应聘者须对提交材料的真实性负责,凡弄虚作假者,一经查实,即取消应聘或录用资格。3.根据岗位报名情况,集团将适时调整、取消或终止个别报名人数不足岗位的招聘工作,并对本次招聘享有最终解释权。六、应聘须知
1.自公告之日起,报名截止时间为2021年6月13日 。2.笔试、面试及录取通知将通过电话或短信等方式告知,具体时间以通知为准。录用结果也将通过山东电工电气集团有限公司网站发布。3.录用人员与用人单位签订劳动合同。工资待遇执行用人单位薪酬管理制度,急需紧缺、特别优秀人才的工资待遇可面议。联系方式
报名电子邮箱:zhaopin_sdee@126.com 联系人及电话:王老师 15562656097(仅限招聘期间使用) 附件:1.山东电工电气集团有限公司社会招聘计划2.山东电工电气集团有限公司招聘登记表3.应聘人员信息采集表4.教育部学籍在线验证报告(样式)5.国外学历学位认证书(样式)扫码获取附件【社招】60人!国家电网公司直属单位招聘
山东电工电气集团有限公司
2019年社会招聘公告
山东电工电气集团有限公司是国家电网有限公司直属产业单位,本部位于济南,所属全资、控股、合资公司20余家,分布在山东、北京、重庆、江苏、浙江、安徽等地。集团作为振兴民族装备制造业的重要力量,以服务能源电力行业为重点,围绕电磁耦合类和线路材料类业务,为全球客户提供技术、产品和服务。
集团核心业务包括变压器、铁塔、电线电缆、组合电器、配网设备、智能装备等六大板块,拥有世界上单厂产能最大的变压器及电抗器生产制造基地和国内一流的铁塔、电缆、导线生产线,处于国内变压器行业领军地位、铁塔行业首位、高端GIS/GIL和电线电缆生产企业前列,努力建成国际一流的电力装备制造商和系统服务商。根据发展需要,现面向社会招聘人才,诚邀英才加盟。
一、需求信息
本次招聘共60人,相关需求信息如下:
二、招聘条件
(一)基本条件
1.思想政治素质好,拥护党的路线方针政策,具有强烈的事业心和责任感;
2.遵纪守法,具有良好的品行和职业素养,认同企业文化和核心价值理念;
3.具备岗位要求的知识背景、从业资格、工作技能和经验;
4.与原单位不存在相关竞业限制及其他纠纷,社会信用良好,无犯罪等不良记录;
5.具备良好的身体条件和心理素质。
(二)任职资格要求
应聘在京单位和科研岗位的 ,一般需具备全日制研究生及以上学历;应聘其他岗位的 ,需具备全日制大学本科及以上学历。应聘人员为全日制研究生学历的 ,工作年限不少于3年;为全日制大学本科学历的 ,不少于5年;其中与应聘岗位相关的工作年限不少于3年。对于特别优秀、急缺的人才,可适当放宽任职资格条件。
三、招聘程序
招聘程序包括个人报名、简历筛选、资格审查、笔试、面试、公示、录用等。
四、报名方式
应聘者可点击微信后面的超链接或登录山东电工电气集团有限公司网站(www.sdee.sgcc.com.cn) ,下载并填写《山东电工电气集团有限公司招聘登记表》(Word)和《应聘人员信息采集表》(Excel),连同本人的《教育部学籍在线验证报告》(海外留学人员需提供教育部留学服务中心出具的《国外学历学位认证书》)扫描件,以及个人身份证、学历、学位、职称、执业资格及其他关于本人履职能力、过往业绩等证明材料电子扫描件,一并以附件的形式发至指定电子邮箱,邮件标题格式为:应聘单位-应聘岗位-姓名-学历。
五、有关要求
1.每位应聘者限报名1个岗位,且只需发送一次邮件,请勿重复发送简历。
2.资格审查贯穿招聘全过程。应聘者须对提交材料的真实性负责,凡弄虚作假者,一经查实,即取消应聘或录用资格。
3.根据岗位报名情况,集团将适时调整、取消或终止个别报名人数不足岗位的招聘工作,并对本次招聘享有最终解释权。
六、应聘须知
1.自公告之日起,报名截止时间为2019年12月4日18:00。
2.笔试、面试及录取通知将通过电话或短信等方式告知,具体时间以通知为准。录用结果也将通过山东电工电气集团有限公司网站发布。
3.录用人员与用人单位签订劳动合同。工资待遇执行用人单位薪酬管理制度,急需紧缺、特别优秀人才的工资待遇可面议。
报名电子邮箱:
zhaopin_sdee@126.com
联系人及电话:
王老师 15562656097(仅限招聘期间使用)
附件:点击【阅读原文】下载
1、山东电工电气集团有限公司招聘登记表
2、应聘人员信息采集表
3、教育部学籍在线验证报告(样式)
4、国外学历学位认证书(样式)
———— / END / ————
▼
责任编辑丨范少文
执行主编丨龚 政
内容来源丨电网头条
相关问答
介绍下许继集团和山东电工电器。校招进去都是国网编制吗?-懂得
许继集团和山东电工电气集团都是国网所属的上市公司。校招应该是企业编制,与国网编制有一些差别的。许继集团有限公司是国家电网公司直属产业单位,...
电工电气控制箱中的PT板是什么意思-懂得
电压互感器,一般是直接装设到母线上,以检测母线电压和实现保护功能。内部主要安装电压互感器PT、隔离刀、熔断器和避雷器等。其作用:1、电压测量,提...
电工电气行业网络营销方式有哪些..._营销师_帮考网
2.搜索引擎营销(SEM):通过购买关键词广告,使网站在搜索引擎结果页面上显示,吸引更多的潜在客户。3.社交媒体营销:通过在社交媒体平台上发布有关电工...
电工职业资格证书在哪查询?-懂得
如果电工等级证是左边这个蓝本中级(四级)资格证(劳动技能鉴定中心发的)、高级红本(三级),可以在发证省劳动技能鉴定中心(职业资格网)网站查询。如...
怎么判断家中电路三孔插座电工安装时是否接地?L-E,L-N间电压...
按照规范,插座回路的断路器应该配有漏电保护。有一种检测工具叫“插座安全检测仪”,不仅可以检测有没有地线,还能检测三根线是否接的正确。如果没有...
国家电网用户查询密码是多少-Jane_mie的回答-懂得
国家电网初始用户查询密码是客户编号后6位。或者拨打95598,选择人工服务,选择区域,然后报上客户号,工作人员会将密码发送您的手机上。拓展资料:电网...
怎么查询电工职业资格证书-懂得
电工职业资格证书的查询方式可能因不同地区而异,但通常有以下几种途径:1.在当地人力资源和社会保障局网站上查询,进入该网站后,选择“人才服务”—...
怎么检测逆变器有没有烧?-1z2RcEg5DX的回答-懂得
这个只能用电压表检查的如果您怀疑逆变器已经烧毁,以下是建议的排查步骤:1.检查逆变器的指示灯:逆变器的指示灯会显示它的状态。如果灯不亮,那么可...
国家电网用户查询密码是多少-150****3343的回答-懂得
用户密码查询方式1、短信查询:您可使用在电力公司登记的帐务联系人手机号或智能表短信服务手机号,向95598发出查询您某处用电用户编号“查询密码”...
查询陕西省的电工证怎么查?-懂得
安全管理监督特种作业证书(IC卡证):电工、焊工、塔吊、架子工、挖掘机、装载机、升降机、电梯安装及操作、卷扬机、指挥员、叉车、铲车、打桩机、桩...



